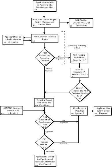
4 - Development Plan Approval

CHART 4
Development Plan Approval
October 2000

Development Plan Approval flow chart
  1. Other parties may also refer an application to the MVEIRB for environmental assessment (see also 15-1, para. 2).